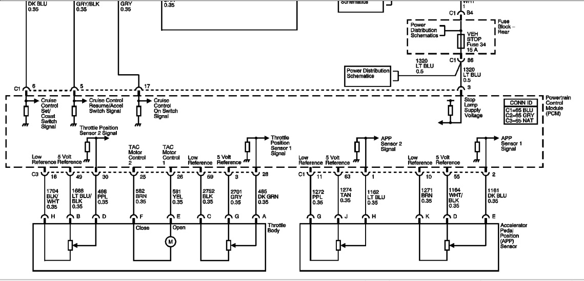
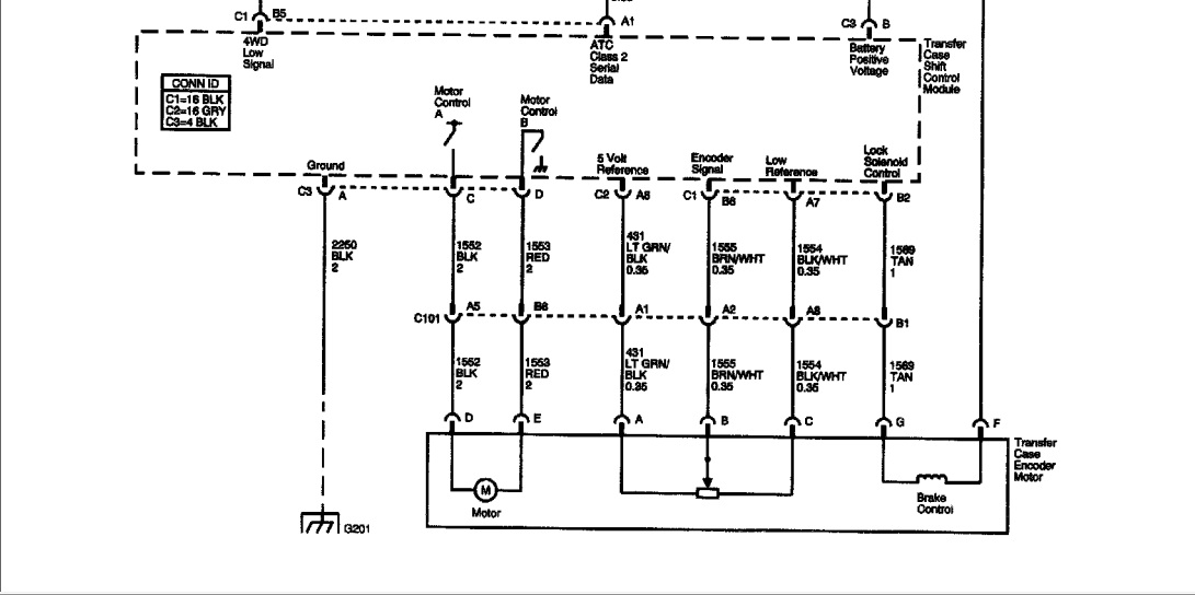
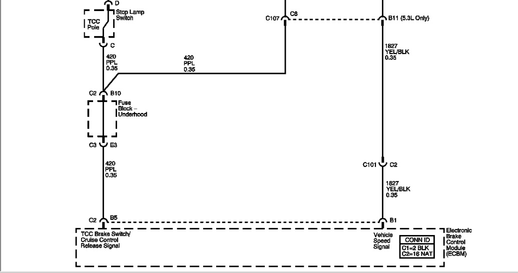
Может у кого есть, нужно эл схема круиза и включения полного привода))
тб 2003 года с 4и2
El'Dorado писал(а):Товарищ попросил помочь..
Может у кого есть, нужно эл схема круиза и включения полного привода))
тб 2003 года с 4и2
Да я думаю главное не в плюсиках,а в человеческом отношении.Stranger16rus писал(а):Эх, кармы то у нас нет. Плюсик некуда поставить. А так Алекс мне тоже помогал со схемами.
согласен!alexauto2005 писал(а):Да я думаю главное не в плюсиках,а в человеческом отношении.Stranger16rus писал(а):Эх, кармы то у нас нет. Плюсик некуда поставить. А так Алекс мне тоже помогал со схемами.